2019年1月9日住建部官网印发建筑工程施工发包与承包违法行为认定查处管理办法,办法明确提出:存在承包单位将其承包的全部工程转给其他单位(包括母公司承接建筑工程后将所承接工程交由具有独立法人资格的子公司施工的情形)或个人施工的情形,应当认定为转包;
原文地址:http://www.mohurd.gov.cn/wjfb/201901/t20190109_239123.html
办法对违法分包、转包、挂靠的认定办法如下:
1、违法分包:是指建设单位将工程发包给个人或不具有相应资质的单位、肢解发包、违反法定程序发包及其他违反法律法规规定发包的行为。
- 建设单位将工程发包给个人的;
- 建设单位将工程发包给不具有相应资质的单位的;
- 依法应当招标未招标或未按照法定招标程序发包的;
- 建设单位设置不合理的招标投标条件,限制、排斥潜在投标人或者投标人的;
- 建设单位将一个单位工程的施工分解成若干部分发包给不同的施工总承包或专业承包单位的。
2、转包:指承包单位承包工程后,不履行合同约定的责任和义务,将其承包的全部工程或者将其承包的全部工程肢解后以分包的名义分别转给其他单位或个人施工的行为。
- 承包单位将其承包的全部工程转给其他单位(包括母公司承接建筑工程后将所承接工程交由具有独立法人资格的子公司施工的情形)或个人施工的;
- 承包单位将其承包的全部工程肢解以后,以分包的名义分别转给其他单位或个人施工的;
- 施工总承包单位或专业承包单位未派驻项目负责人、技术负责人、质量管理负责人、安全管理负责人等主要管理人员,或派驻的项目负责人、技术负责人、质量管理负责人、安全管理负责人中一人及以上与施工单位没有订立劳动合同且没有建立劳动工资和社会养老保险关系,或派驻的项目负责人未对该工程的施工活动进行组织管理,又不能进行合理解释并提供相应证明的;
- 合同约定由承包单位负责采购的主要建筑材料、构配件及工程设备或租赁的施工机械设备,由其他单位或个人采购、租赁,或施工单位不能提供有关采购、租赁合同及发票等证明,又不能进行合理解释并提供相应证明的;
- 专业作业承包人承包的范围是承包单位承包的全部工程,专业作业承包人计取的是除上缴给承包单位“管理费”之外的全部工程价款的;
- 承包单位通过采取合作、联营、个人承包等形式或名义,直接或变相将其承包的全部工程转给其他单位或个人施工的;
- 专业工程的发包单位不是该工程的施工总承包或专业承包单位的,但建设单位依约作为发包单位的除外;
- 专业作业的发包单位不是该工程承包单位的;
- 施工合同主体之间没有工程款收付关系,或者承包单位收到款项后又将款项转拨给其他单位和个人,又不能进行合理解释并提供材料证明的。
3、挂靠:指单位或个人以其他有资质的施工单位的名义承揽工程的行为(包括参与投标、订立合同、办理有关施工手续、从事施工等活动)。
- 没有资质的单位或个人借用其他施工单位的资质承揽工程的;
- 有资质的施工单位相互借用资质承揽工程的,包括资质等级低的借用资质等级高的,资质等级高的借用资质等级低的,相同资质等级相互借用的;
- 上方“转包”第3至9项规定的情形,有证据证明属于挂靠的。
文末附住建部通知全文以及《全国人大法工委关于对建筑施工企业母公司承接工程后交由子公司实施是否属于转包以及行政处罚两年追诉期认定法律适用问题的意见》(法工办发〔2017〕223号)通知全文。
《建筑工程施工转包违法分包等违法行为认定查处管理办法(试行)》与《建筑工程施工发包与承包违法行为认定查处管理办法》对比
原文通知:
住房和城乡建设部关于印发建筑工程施工发包与承包违法行为认定查处管理办法的通知
建市规〔2019〕1号
各省、自治区住房和城乡建设厅,直辖市住房和城乡建设(管)委,新疆生产建设兵团住房和城乡建设局:
为规范建筑工程施工发包与承包活动,保证工程质量和施工安全,有效遏制违法发包、转包、违法分包及挂靠等违法行为,维护建筑市场秩序和建设工程主要参与方的合法权益,我部制定了《建筑工程施工发包与承包违法行为认定查处管理办法》,现印发给你们,请遵照执行。在执行中遇到的问题,请及时函告我部建筑市场监管司。
中华人民共和国住房和城乡建设部
2019年1月3日
(此件主动公开)
抄送:国务院有关部门建设司(局)、中央管理的有关企业、有关行业协会。
附件:
建筑工程施工发包与承包违法行为认定查处管理办法
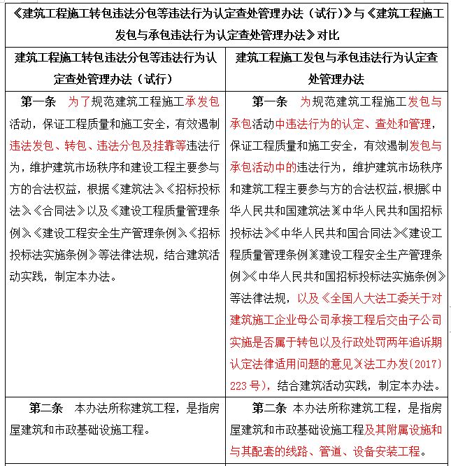
第一条 为规范建筑工程施工发包与承包活动中违法行为的认定、查处和管理,保证工程质量和施工安全,有效遏制发包与承包活动中的违法行为,维护建筑市场秩序和建筑工程主要参与方的合法权益,根据《中华人民共和国建筑法》《中华人民共和国招标投标法》《中华人民共和国合同法》《建设工程质量管理条例》《建设工程安全生产管理条例》《中华人民共和国招标投标法实施条例》等法律法规,以及《全国人大法工委关于对建筑施工企业母公司承接工程后交由子公司实施是否属于转包以及行政处罚两年追诉期认定法律适用问题的意见》(法工办发〔2017〕223号),结合建筑活动实践,制定本办法。
第二条 本办法所称建筑工程,是指房屋建筑和市政基础设施工程及其附属设施和与其配套的线路、管道、设备安装工程。
第三条 住房和城乡建设部对全国建筑工程施工发包与承包违法行为的认定查处工作实施统一监督管理。
县级以上地方人民政府住房和城乡建设主管部门在其职责范围内具体负责本行政区域内建筑工程施工发包与承包违法行为的认定查处工作。
本办法所称的发包与承包违法行为具体是指违法发包、转包、违法分包及挂靠等违法行为。
第四条 建设单位与承包单位应严格依法签订合同,明确双方权利、义务、责任,严禁违法发包、转包、违法分包和挂靠,确保工程质量和施工安全。
第五条 本办法所称违法发包,是指建设单位将工程发包给个人或不具有相应资质的单位、肢解发包、违反法定程序发包及其他违反法律法规规定发包的行为。
第六条 存在下列情形之一的,属于违法发包:
(一)建设单位将工程发包给个人的;
(二)建设单位将工程发包给不具有相应资质的单位的;
(三)依法应当招标未招标或未按照法定招标程序发包的;
(四)建设单位设置不合理的招标投标条件,限制、排斥潜在投标人或者投标人的;
(五)建设单位将一个单位工程的施工分解成若干部分发包给不同的施工总承包或专业承包单位的。
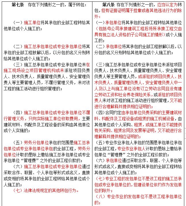
第七条 本办法所称转包,是指承包单位承包工程后,不履行合同约定的责任和义务,将其承包的全部工程或者将其承包的全部工程肢解后以分包的名义分别转给其他单位或个人施工的行为。
第八条 存在下列情形之一的,应当认定为转包,但有证据证明属于挂靠或者其他违法行为的除外:
(一)承包单位将其承包的全部工程转给其他单位(包括母公司承接建筑工程后将所承接工程交由具有独立法人资格的子公司施工的情形)或个人施工的;
(二)承包单位将其承包的全部工程肢解以后,以分包的名义分别转给其他单位或个人施工的;
(三)施工总承包单位或专业承包单位未派驻项目负责人、技术负责人、质量管理负责人、安全管理负责人等主要管理人员,或派驻的项目负责人、技术负责人、质量管理负责人、安全管理负责人中一人及以上与施工单位没有订立劳动合同且没有建立劳动工资和社会养老保险关系,或派驻的项目负责人未对该工程的施工活动进行组织管理,又不能进行合理解释并提供相应证明的;
(四)合同约定由承包单位负责采购的主要建筑材料、构配件及工程设备或租赁的施工机械设备,由其他单位或个人采购、租赁,或施工单位不能提供有关采购、租赁合同及发票等证明,又不能进行合理解释并提供相应证明的;
(五)专业作业承包人承包的范围是承包单位承包的全部工程,专业作业承包人计取的是除上缴给承包单位“管理费”之外的全部工程价款的;
(六)承包单位通过采取合作、联营、个人承包等形式或名义,直接或变相将其承包的全部工程转给其他单位或个人施工的;
(七)专业工程的发包单位不是该工程的施工总承包或专业承包单位的,但建设单位依约作为发包单位的除外;
(八)专业作业的发包单位不是该工程承包单位的;
(九)施工合同主体之间没有工程款收付关系,或者承包单位收到款项后又将款项转拨给其他单位和个人,又不能进行合理解释并提供材料证明的。
两个以上的单位组成联合体承包工程,在联合体分工协议中约定或者在项目实际实施过程中,联合体一方不进行施工也未对施工活动进行组织管理的,并且向联合体其他方收取管理费或者其他类似费用的,视为联合体一方将承包的工程转包给联合体其他方。
第九条 本办法所称挂靠,是指单位或个人以其他有资质的施工单位的名义承揽工程的行为。
前款所称承揽工程,包括参与投标、订立合同、办理有关施工手续、从事施工等活动。
第十条 存在下列情形之一的,属于挂靠:
(一)没有资质的单位或个人借用其他施工单位的资质承揽工程的;
(二)有资质的施工单位相互借用资质承揽工程的,包括资质等级低的借用资质等级高的,资质等级高的借用资质等级低的,相同资质等级相互借用的;
(三)本办法第八条第一款第(三)至(九)项规定的情形,有证据证明属于挂靠的。
第十一条 本办法所称违法分包,是指承包单位承包工程后违反法律法规规定,把单位工程或分部分项工程分包给其他单位或个人施工的行为。
第十二条 存在下列情形之一的,属于违法分包:
(一)承包单位将其承包的工程分包给个人的;
(二)施工总承包单位或专业承包单位将工程分包给不具备相应资质单位的;
(三)施工总承包单位将施工总承包合同范围内工程主体结构的施工分包给其他单位的,钢结构工程除外;
(四)专业分包单位将其承包的专业工程中非劳务作业部分再分包的;
(五)专业作业承包人将其承包的劳务再分包的;
(六)专业作业承包人除计取劳务作业费用外,还计取主要建筑材料款和大中型施工机械设备、主要周转材料费用的。
第十三条 任何单位和个人发现违法发包、转包、违法分包及挂靠等违法行为的,均可向工程所在地县级以上人民政府住房和城乡建设主管部门进行举报。
接到举报的住房和城乡建设主管部门应当依法受理、调查、认定和处理,除无法告知举报人的情况外,应当及时将查处结果告知举报人。
第十四条 县级以上地方人民政府住房和城乡建设主管部门如接到人民法院、检察机关、仲裁机构、审计机关、纪检监察等部门转交或移送的涉及本行政区域内建筑工程发包与承包违法行为的建议或相关案件的线索或证据,应当依法受理、调查、认定和处理,并把处理结果及时反馈给转交或移送机构。
第十五条 县级以上人民政府住房和城乡建设主管部门对本行政区域内发现的违法发包、转包、违法分包及挂靠等违法行为,应当依法进行调查,按照本办法进行认定,并依法予以行政处罚。
(一)对建设单位存在本办法第五条规定的违法发包情形的处罚:
1.依据本办法第六条(一)、(二)项规定认定的,依据《中华人民共和国建筑法》第六十五条、《建设工程质量管理条例》第五十四条规定进行处罚;
2.依据本办法第六条(三)项规定认定的,依据《中华人民共和国招标投标法》第四十九条、《中华人民共和国招标投标法实施条例》第六十四条规定进行处罚;
3.依据本办法第六条(四)项规定认定的,依据《中华人民共和国招标投标法》第五十一条、《中华人民共和国招标投标法实施条例》第六十三条规定进行处罚。
4.依据本办法第六条(五)项规定认定的,依据《中华人民共和国建筑法》第六十五条、《建设工程质量管理条例》第五十五条规定进行处罚。
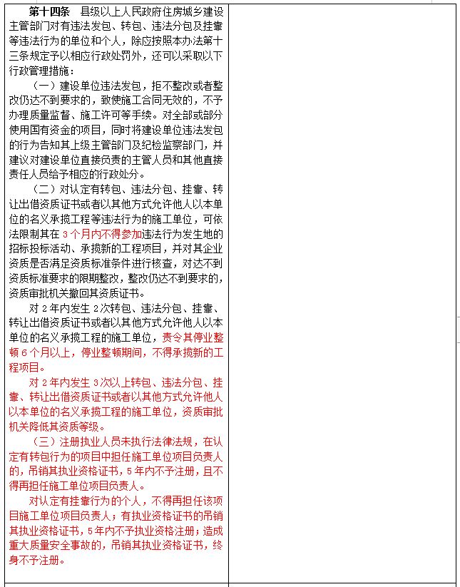
5.建设单位违法发包,拒不整改或者整改后仍达不到要求的,视为没有依法确定施工企业,将其违法行为记入诚信档案,实行联合惩戒。对全部或部分使用国有资金的项目,同时将建设单位违法发包的行为告知其上级主管部门及纪检监察部门,并建议对建设单位直接负责的主管人员和其他直接责任人员给予相应的行政处分。
(二)对认定有转包、违法分包违法行为的施工单位,依据《中华人民共和国建筑法》第六十七条、《建设工程质量管理条例》第六十二条规定进行处罚。
(三)对认定有挂靠行为的施工单位或个人,依据《中华人民共和国招标投标法》第五十四条、《中华人民共和国建筑法》第六十五条和《建设工程质量管理条例》第六十条规定进行处罚。
(四)对认定有转让、出借资质证书或者以其他方式允许他人以本单位的名义承揽工程的施工单位,依据《中华人民共和国建筑法》第六十六条、《建设工程质量管理条例》第六十一条规定进行处罚。
(五)对建设单位、施工单位给予单位罚款处罚的,依据《建设工程质量管理条例》第七十三条、《中华人民共和国招标投标法》第四十九条、《中华人民共和国招标投标法实施条例》第六十四条规定,对单位直接负责的主管人员和其他直接责任人员进行处罚。
(六)对认定有转包、违法分包、挂靠、转让出借资质证书或者以其他方式允许他人以本单位的名义承揽工程等违法行为的施工单位,可依法限制其参加工程投标活动、承揽新的工程项目,并对其企业资质是否满足资质标准条件进行核查,对达不到资质标准要求的限期整改,整改后仍达不到要求的,资质审批机关撤回其资质证书。
对2年内发生2次及以上转包、违法分包、挂靠、转让出借资质证书或者以其他方式允许他人以本单位的名义承揽工程的施工单位,应当依法按照情节严重情形给予处罚。
(七)因违法发包、转包、违法分包、挂靠等违法行为导致发生质量安全事故的,应当依法按照情节严重情形给予处罚。
第十六条 对于违法发包、转包、违法分包、挂靠等违法行为的行政处罚追溯期限,应当按照法工办发〔2017〕223号文件的规定,从存在违法发包、转包、违法分包、挂靠的建筑工程竣工验收之日起计算;合同工程量未全部完成而解除或终止履行合同的,自合同解除或终止之日起计算。
第十七条 县级以上人民政府住房和城乡建设主管部门应将查处的违法发包、转包、违法分包、挂靠等违法行为和处罚结果记入相关单位或个人信用档案,同时向社会公示,并逐级上报至住房和城乡建设部,在全国建筑市场监管公共服务平台公示。
第十八条 房屋建筑和市政基础设施工程以外的专业工程可参照本办法执行。省级人民政府住房和城乡建设主管部门可结合本地实际,依据本办法制定相应实施细则。
第十九条 本办法中施工总承包单位、专业承包单位均指直接承接建设单位发包的工程的单位;专业分包单位是指承接施工总承包或专业承包企业分包专业工程的单位;承包单位包括施工总承包单位、专业承包单位和专业分包单位。
第二十条 本办法由住房和城乡建设部负责解释。
第二十一条 本办法自2019年1月1日起施行。2014年10月1日起施行的《建筑工程施工转包违法分包等违法行为认定查处管理办法(试行)》(建市〔2014〕118号)同时废止。












